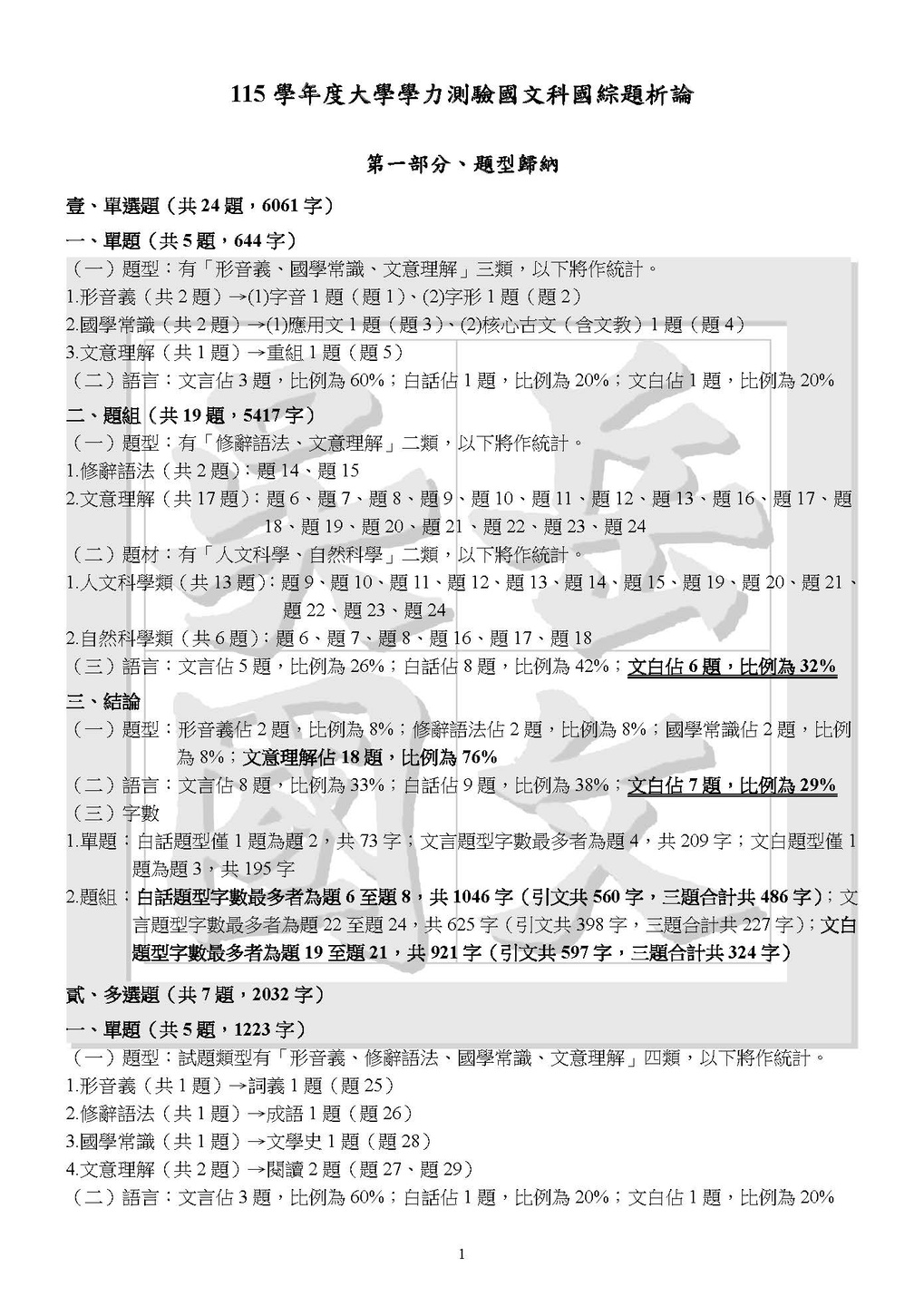
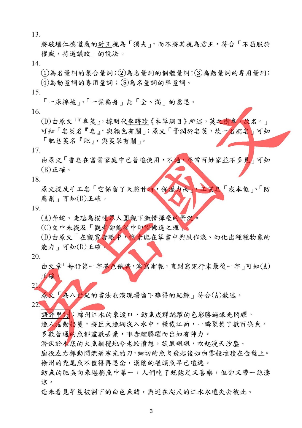
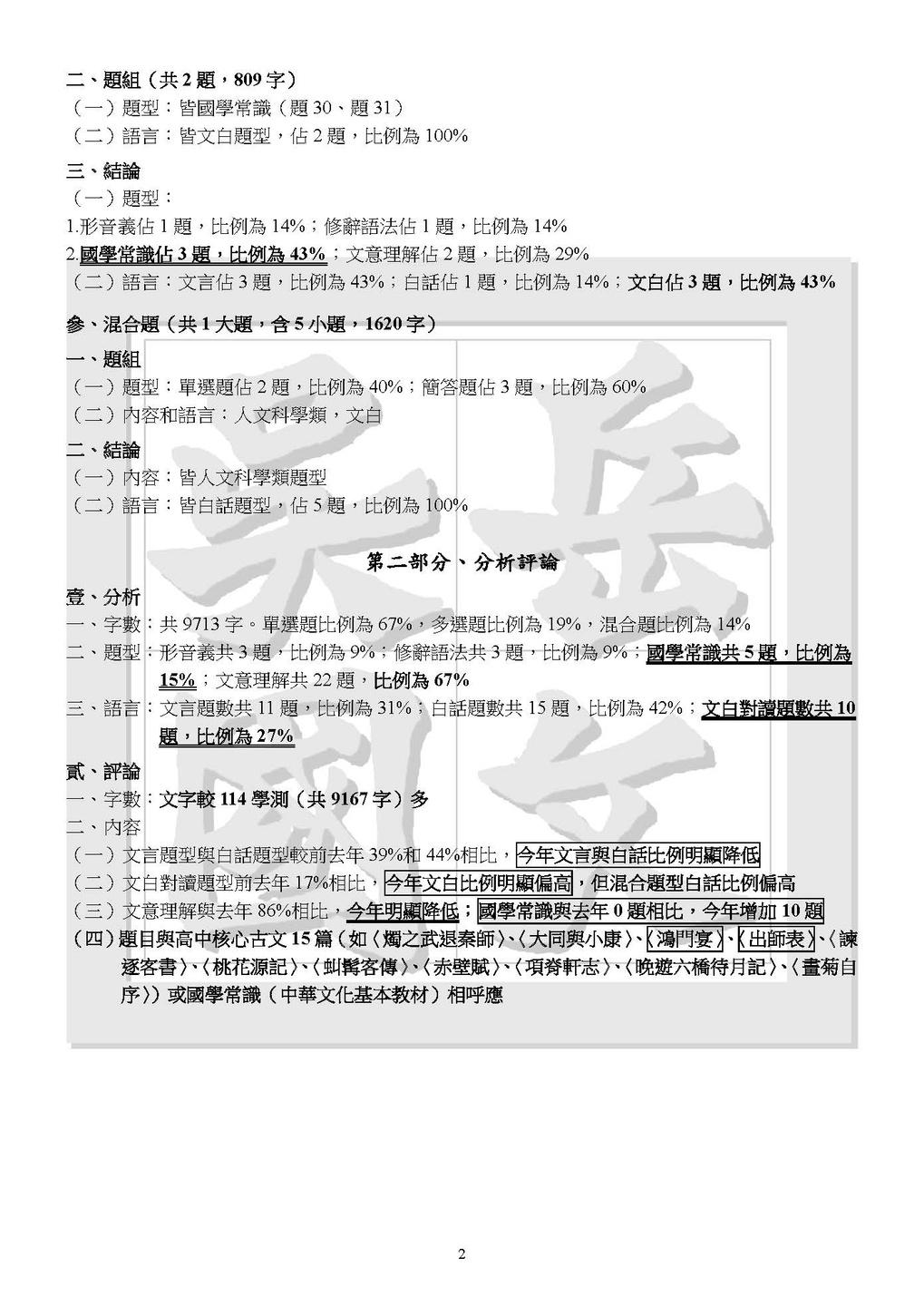
開啟上方區塊 內容管理:【命中不是偶然,是專業!】 115 國文試題全方位拆解-吳岳國文補習班-國文補習班 選擇後頁面內容會更新 選擇觀看內容 吳岳公告吳岳資訊網站FAQ網站連結 吳岳公告 / 內容類型:新聞類型 吳岳公告首頁 考試新訊 吳岳總部 瀏覽:332 搜尋 選擇吳岳公告分類 近期講座考試新訊熱門課程網站公告吳岳行事曆 選擇吳岳公告項目 吳岳總部 選擇內容年度 115年 (2026)114年 (2025) 送出 置頂內容 【命中不是偶然,是專業!】 115 國文試題全方位拆解 測驗資訊特色重要公告 發佈者:wuyue01 / 發佈時間:2026-01-18 / 內容狀態:啟用中 ::: 近期講座 考試新訊 熱門課程 網站公告 吳岳行事曆 國小行事曆 國中行事曆 高中行事曆 內容標籤 重要 20資訊 36注意 7教學 5課程 13講座 10特色 1報名 14測驗 7行事曆 22節日 1學習 34公告 4活動 3 頁面QRcode 【命中不是偶然,是專業!】 115 國文試題全方位拆解 【115年國九會考三模健檢】115/2/7(六)~115/2/8(日) 【115年國九會考二模健檢】114/12/13(六)~114/12/14(日) 【115 國小升私中模考班】 114年12月7日起~ 【115年 國九 B1~B3 模擬考】114/10/24 (五) 09:00 - 15:40 【114秋 小六私中健檢】114/8/24(日) 09:00~18:00 觀看更多內容 ::: 置頂內容 【命中不是偶然,是專業!】 115 國文試題全方位拆解 【命中不是偶然,是專業!】 115 國文試題全方位拆解,再次驗證本班講義的神準實力。 恭喜本班學子!115 學測國文科多項題型、素材再次與本班講義精準重疊。 無論是閱讀測驗、文言文選篇,還是國寫(作文)核心概念,我們都已為你提前佈署。 神準命中: 115 學測多項重點題型完美吻合。 素養導向: 突破長難句閱讀,掌握大考趨勢。 寫作奪標: 獨家國寫策略,讓你的論點在萬份卷中脫穎而出。 未來佈局: 針對高一、高二學生,規劃 116/117 學測的備考戰略。 前往課程報名頁面 內文可瀏覽群組: 註冊會員 訪客 吳岳公告-相關內容 related information 【115年國九會考二模健檢】114/12/13(六)~114/12/14(日) 【115 國小升私中模考班】 114年12月7日起~ 【114秋 小六私中健檢】114/8/24(日) 09:00~18:00 【115年國九會考三模健檢】115/2/7(六)~115/2/8(日) 【命中不是偶然,是專業!】 115 國文試題全方位拆解 【115年 國九 B1~B3 模擬考】114/10/24 (五) 09:00 - 15:40 ←前往上一頁